
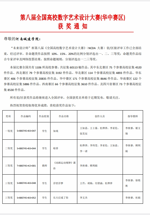
(通讯员李庚睿)近日,我校师生在2020全国高校数字艺术设计大赛(NCDA大赛)中获得佳绩。艺术设计学院动画专业教师顾利娟、姬文锦、徐艳秋、李庚睿、杜娟和学生王如意、王士豪、杜烨萍、张昊辰、李文杰等在华中赛区荣获5项单项奖,其中作品《如戏》《暗香》入选国赛并分别获得国赛一、二等奖。
近年来,艺术设计学院不断凝练专业特色,逐步形成以设计“工作室”为载体,集设计研究、项目实践、创新创业、设计竞赛等为一体的综合性教研平台,积极推动以课题、问题导向的设计研究与实践,通过将工作室教师和学生结成课题组、项目组等形式的设计团队,实现培养学生创造性思维和设计实践能力的目标,鼓励学生进行自主创新、创业活动,充分挖掘学生的创新潜能,实现寓教于研、寓教于创的人才培养模式。
全国高校数字艺术设计大赛(NCDA大赛)由工业和信息化部人才交流中心主办,是艺术设计领域具有广泛影响力的专业赛事之一,2019年受邀至日内瓦联合国欧洲总部举办优秀作品展,2020年成功入选中国高等教育学会《全国普通高校学科竞赛排行榜》,90%排名前100的高校派选手参赛,遥遥领先于其他同类赛事。
本次获奖是我校艺术设计学院新的突破,充分体现了我校师生创新思维能力和设计表现能力,反映了我校近年来在人才培养和教学改革中不断取得新成果。


(编辑:陈怡璇 李军伟)